首页
文化播报
文化产业
文化旅游
文艺界
更多
文化专栏
新闻排行
滚动新闻
RSS订阅
热门标签
投稿
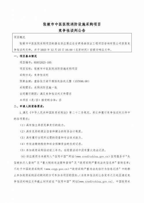
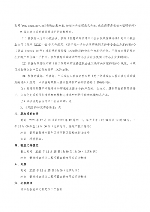
张掖市中医医院消防设施采购项目竞争性谈判公告
来源/ 作者/ 时间/2023-12-18 16:26:04
新浪微博
腾讯微博
特别声明:甘肃文化产业网为公益性网站,转载此文(如有图片或视频亦包括在内)是出于向网民传递更多信息之目的,并非商业用途。若有来源标注错误或侵犯了您的合法权益,请作者或者媒体机构与本网联系,我们将及时更正、删除!
栏目导航
甘肃文化要闻
文化产业
政策解析
地方动态
文化名人
文化旅游
评论观点
文化活动
影视产业
甘肃文艺界
书画收藏
民俗非遗
文化教育
创意产业
文艺演出
新媒体
西部地理
文明甘肃
乡村振兴
招投标信息
资讯中心
推荐阅读
张掖市中医医院消防设施采购项目竞争性谈判公告
酒钢集团榆钢公司2024年挖机租赁采购转竞争性谈判(磋商)公告
酒钢集团宏联自控公司12月全圆角镀锡铜排采购竞争性谈判公告
甘肃陇能物业管理有限责任公司甘肃投资大厦及陇能家园ABC三区垃
酒钢集团宏联自控公司12月减速机采购竞争性谈判公告
酒钢集团宏联自控公司12月高压开关柜柜体采购竞争性谈判公告
酒钢集团祁牧乳业公司12月糖蜜采购竞争性谈判公告
酒钢集团祁牧乳业公司12月双低菜粕采购竞争性谈判公告
酒钢集团不锈钢分公司2024年非金属管道槽体检修维护服务采购竞争
张掖市中医医院住院部一层卫生间及康复楼防火门改造项目竞争性谈