首页
文化播报
文化产业
文化旅游
文艺界
更多
文化专栏
新闻排行
滚动新闻
RSS订阅
热门标签
投稿
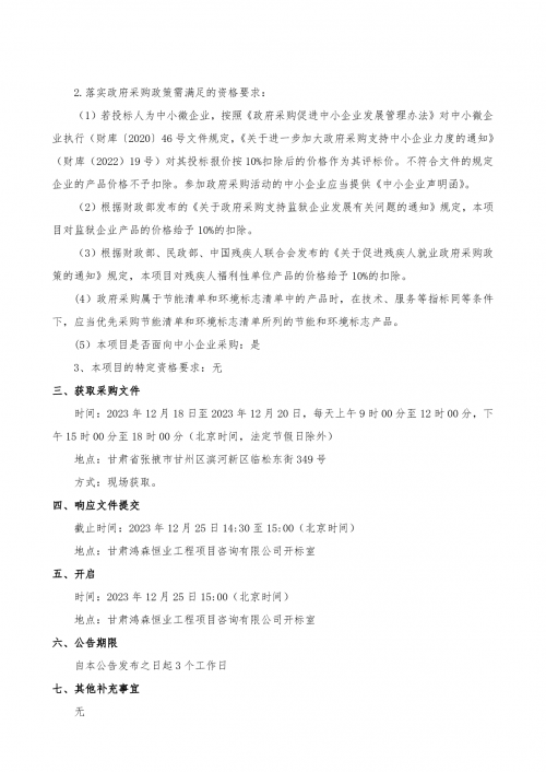
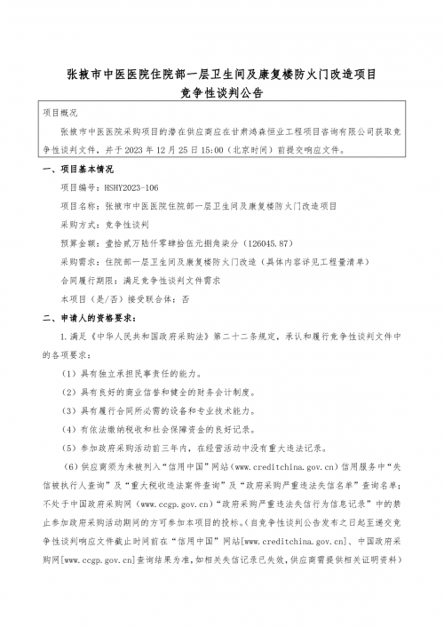
张掖市中医医院住院部一层卫生间及康复楼防火门改造项目竞争性谈判公告
来源/ 作者/ 时间/2023-12-18 16:26:04
新浪微博
腾讯微博
特别声明:甘肃文化产业网为公益性网站,转载此文(如有图片或视频亦包括在内)是出于向网民传递更多信息之目的,并非商业用途。若有来源标注错误或侵犯了您的合法权益,请作者或者媒体机构与本网联系,我们将及时更正、删除!
栏目导航
甘肃文化要闻
文化产业
政策解析
地方动态
文化名人
文化旅游
评论观点
文化活动
影视产业
甘肃文艺界
书画收藏
民俗非遗
文化教育
创意产业
文艺演出
新媒体
西部地理
文明甘肃
乡村振兴
招投标信息
资讯中心
推荐阅读
张掖市中医医院住院部一层卫生间及康复楼防火门改造项目竞争性谈
甘肃陇能物业管理有限责任公司2024年度法律顾问服务采购竞争性磋
酒钢集团宏联公司12月固封极柱断路器等集中采购竞争性谈判公告
酒钢集团炼轧厂12月励磁单元等集中采购竞争性谈判公告
酒钢集团镜铁山矿中西区开拓接续工程电缆集中采购竞争性谈判公告
酒钢集团宏兴股份公司碳钢薄板厂2024年氧枪设备维保服务采购转竞
酒钢集团润源公司墙材分厂2024年加气砼、蒸压砖(实心砖)、路面
酒钢集团榆钢公司2024年职工通勤服务采购转竞争性谈判(磋商)公告
酒钢集团榆钢公司2024年车辆维修服务采购转竞争性谈判(磋商)公告
酒钢集团紫玉酒店公司超市业务岗位外包服务采购竞争性谈判公告