首页
文化播报
文化产业
文化旅游
文艺界
更多
文化专栏
新闻排行
滚动新闻
RSS订阅
热门标签
投稿
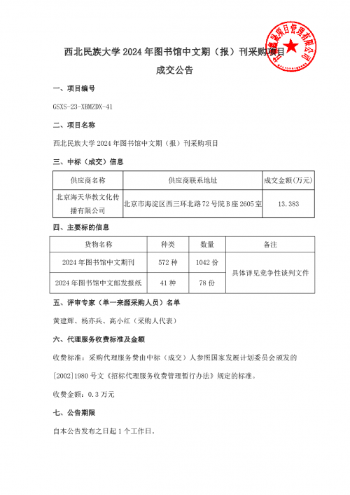
西北民族大学2024年图书馆中文期(报)刊采购项目成交公告
来源/ 作者/ 时间/2023-12-12 16:22:02
新浪微博
腾讯微博
特别声明:甘肃文化产业网为公益性网站,转载此文(如有图片或视频亦包括在内)是出于向网民传递更多信息之目的,并非商业用途。若有来源标注错误或侵犯了您的合法权益,请作者或者媒体机构与本网联系,我们将及时更正、删除!
栏目导航
甘肃文化要闻
文化产业
政策解析
地方动态
文化名人
文化旅游
评论观点
文化活动
影视产业
甘肃文艺界
书画收藏
民俗非遗
文化教育
创意产业
文艺演出
新媒体
西部地理
文明甘肃
乡村振兴
招投标信息
资讯中心
推荐阅读
西北民族大学2024年图书馆中文期(报)刊采购项目成交公告
天水恒大温泉小镇项目(1#楼-11#楼/14#楼)标识标牌采购项目成交
甘肃省农村信用社联合社智能业务库供应商入围项目公开招标公告
中国邮政集团有限公司陇南市分公司县乡邮路外包项目(二次发布
甘肃电投金昌发电有限责任公司2024-2025年煤场卸煤项目 招标公告
兰州石化职业技术大学投资项目合规性评审和绩效评价机构选聘项目
白银市平川区王家山330千伏 升压站一次设备采购项目更正公告
中车兰州机车有限公司国产化CAD软件采购-更正公告
甘肃省南部区域医疗中心输血输液加温仪(双通道)竞争性谈判采购
天水市第一人民医院病房护理设备、呼吸机管路等器材竞争性谈判采