首页
文化播报
文化产业
文化旅游
文艺界
更多
文化专栏
新闻排行
滚动新闻
RSS订阅
热门标签
投稿
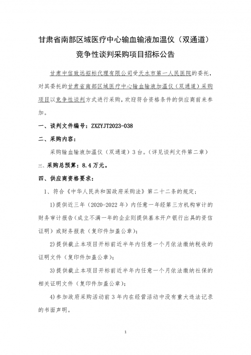
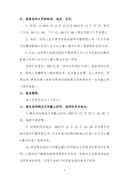
甘肃省南部区域医疗中心输血输液加温仪(双通道)竞争性谈判采购项目招标公告
来源/ 作者/ 时间/2023-12-12 16:11:17
新浪微博
腾讯微博
特别声明:甘肃文化产业网为公益性网站,转载此文(如有图片或视频亦包括在内)是出于向网民传递更多信息之目的,并非商业用途。若有来源标注错误或侵犯了您的合法权益,请作者或者媒体机构与本网联系,我们将及时更正、删除!
栏目导航
甘肃文化要闻
文化产业
政策解析
地方动态
文化名人
文化旅游
评论观点
文化活动
影视产业
甘肃文艺界
书画收藏
民俗非遗
文化教育
创意产业
文艺演出
新媒体
西部地理
文明甘肃
乡村振兴
招投标信息
资讯中心
推荐阅读
甘肃省南部区域医疗中心输血输液加温仪(双通道)竞争性谈判采购
天水市第一人民医院病房护理设备、呼吸机管路等器材竞争性谈判采
甘肃省手工业联社危旧房改造财务审计项目
兰州海关技术中心2023年实验室设备维修维护服务项目竞争性磋商公
西北师范大学兰天学生公寓安防监控系统搬迁及恢复项目竞争性磋商
华亭市莲花湖公园改造项目成交结果公告
中华人民共和国甘肃出入境边防检查总站文体器材采购项目成交结果
甘肃省河西区域医疗中心血透机采购项目中标公告
甘肃物产皋兰公铁综合物流产业园臣大焦化厂建筑垃圾拉运及破碎拆
【陇拍客】甘肃临泽:祁连山下680多吨错季葡萄迎丰收