首页
文化播报
文化产业
文化旅游
文艺界
更多
文化专栏
新闻排行
滚动新闻
RSS订阅
热门标签
投稿
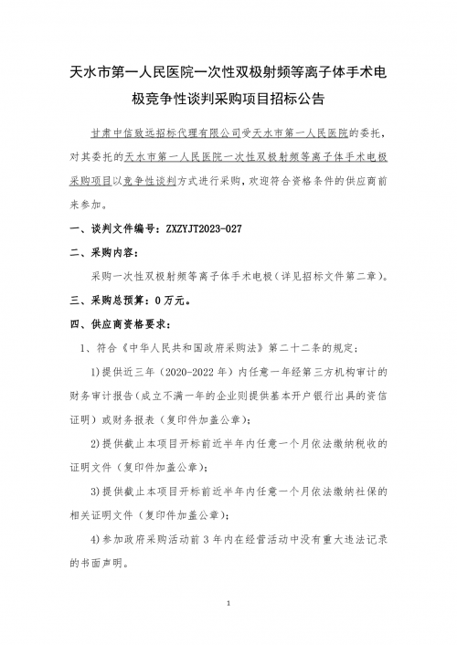
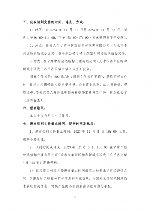
天水市第一人民医院一次性双极射频等离子体手术电极竞争性谈判采购项目招标公告
来源/ 作者/ 时间/2023-11-20 17:10:03
新浪微博
腾讯微博
特别声明:甘肃文化产业网为公益性网站,转载此文(如有图片或视频亦包括在内)是出于向网民传递更多信息之目的,并非商业用途。若有来源标注错误或侵犯了您的合法权益,请作者或者媒体机构与本网联系,我们将及时更正、删除!
栏目导航
甘肃文化要闻
文化产业
政策解析
地方动态
文化名人
文化旅游
评论观点
文化活动
影视产业
甘肃文艺界
书画收藏
民俗非遗
文化教育
创意产业
文艺演出
新媒体
西部地理
文明甘肃
乡村振兴
招投标信息
资讯中心
推荐阅读
天水市第一人民医院一次性双极射频等离子体手术电极竞争性谈判采
甘肃省第二人民医院医用耗材采购项目竞争性磋商公告
甘肃省听力语言康复中心职工工作服采购项目成交公示
甘肃省听力语言康复中心多媒体触控教学设备采购项目成交公示
甘肃省烟草公司金昌市公司2023-2025年度法律顾问供应商采购项目
兰电民勤风电场2023年度微型纵向加密装置部署项目
甘南机场公司特种车辆维修项目竞争性磋商公告
天水师范学院职业生涯规划与就业大赛及师资队伍培训项目成交公告
甘肃省烟草公司武威市公司2023-2025年办公耗材供应商采购项目废
甘肃省南部区域医疗中心建设多导睡眠监测仪竞争性谈判采购项目招