首页
文化播报
文化产业
文化旅游
文艺界
更多
文化专栏
新闻排行
滚动新闻
RSS订阅
热门标签
投稿
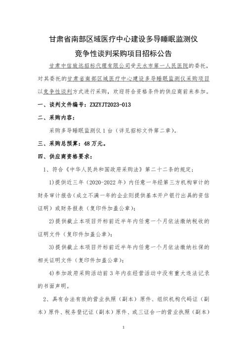
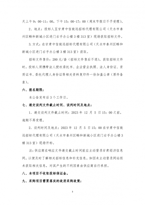
甘肃省南部区域医疗中心建设多导睡眠监测仪竞争性谈判采购项目招标公告
来源/ 作者/ 时间/2023-11-20 16:58:03
新浪微博
腾讯微博
特别声明:甘肃文化产业网为公益性网站,转载此文(如有图片或视频亦包括在内)是出于向网民传递更多信息之目的,并非商业用途。若有来源标注错误或侵犯了您的合法权益,请作者或者媒体机构与本网联系,我们将及时更正、删除!
栏目导航
甘肃文化要闻
文化产业
政策解析
地方动态
文化名人
文化旅游
评论观点
文化活动
影视产业
甘肃文艺界
书画收藏
民俗非遗
文化教育
创意产业
文艺演出
新媒体
西部地理
文明甘肃
乡村振兴
招投标信息
资讯中心
推荐阅读
甘肃省南部区域医疗中心建设多导睡眠监测仪竞争性谈判采购项目招
甘肃农业大学网络舆情监测服务采购项目(二次)竞争性谈判公告
中国邮政集团有限公司酒泉市分公司2023年全市电动三轮车(公告型
甘肃中医药大学中药鉴定学科(三级实验室)平台建设项目中标公告
甘肃省动物疫病预防控制中心兽用消毒药采购项目第二次中标公告
兰州市西固区石化片区棚户区改造(一期)有机厂安置点项目全过程
兰州市西固区石化片区棚户区改造(一期)有机厂安置点项目全过程
兰州市西固区石化片区棚户区改造(一期)有机厂安置点项目全过程
康县G345望关镇至长坝镇沿线旅游生态 改造修复项目中标公示
兰州市西固区石化片区棚户区改造(一期)有机厂安置点项目全过程