首页
文化播报
文化产业
文化旅游
文艺界
更多
文化专栏
新闻排行
滚动新闻
RSS订阅
热门标签
投稿
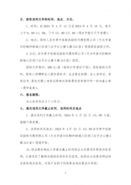
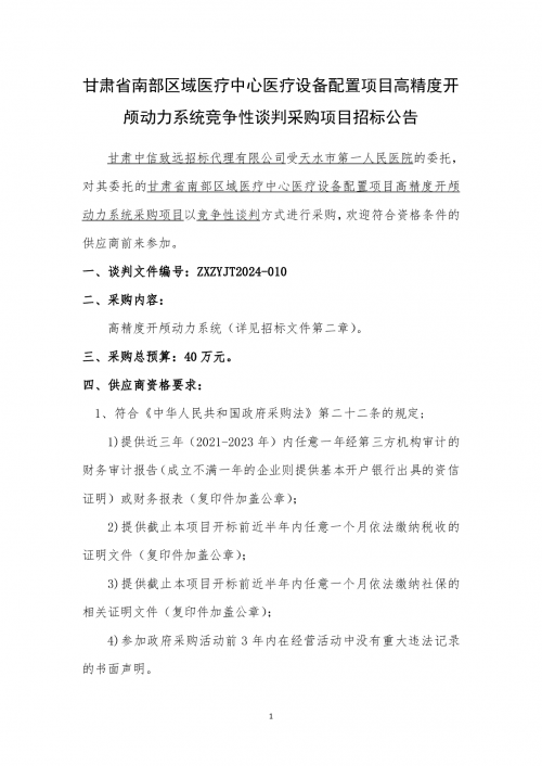
甘肃省南部区域医疗中心医疗设备配置项目高精度开颅动力系统竞争性谈判采购项目招标公告
来源/ 作者/ 时间/2024-04-11 20:32:01
新浪微博
腾讯微博
特别声明:甘肃文化产业网为公益性网站,转载此文(如有图片或视频亦包括在内)是出于向网民传递更多信息之目的,并非商业用途。若有来源标注错误或侵犯了您的合法权益,请作者或者媒体机构与本网联系,我们将及时更正、删除!
栏目导航
甘肃文化要闻
文化产业
政策解析
地方动态
文化名人
文化旅游
评论观点
文化活动
影视产业
甘肃文艺界
书画收藏
民俗非遗
文化教育
创意产业
文艺演出
新媒体
西部地理
文明甘肃
乡村振兴
招投标信息
资讯中心
推荐阅读
甘肃省南部区域医疗中心医疗设备配置项目高精度开颅动力系统竞争
甘肃省南部区域医疗中心医疗设备配置项目眼震电图检查系统(眼震
甘肃省南部区域医疗中心医疗设备配置项目冷冻治疗仪竞争性谈判采
甘肃瑞赛可智能绿电物流港项目(一期) 工程检测服务 竞争性谈判
窑街煤电集团有限公司三矿 2024年大修理项目(第三批) 竞争性谈
西北民族大学榆中校区绿化改造工程(一期)项目竞争性磋商公告
嘉峪关市医疗废物集中处置中心2024年医疗废物周转物资采购项目竞
甘肃省南部区域医疗中心电动手术床采购项目竞争性谈判公告
甘肃省南部区域医疗中心过氧化氢低温等离子体灭菌器采购项目竞争
甘肃省南部区域医疗中心经皮测黄疸仪采购项目竞争性谈判公告