首页
文化播报
文化产业
文化旅游
文艺界
更多
文化专栏
新闻排行
滚动新闻
RSS订阅
热门标签
投稿
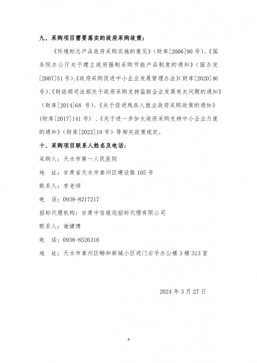
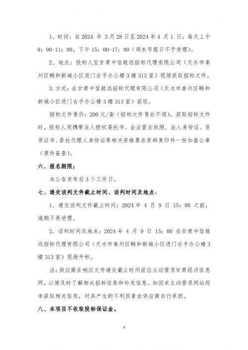
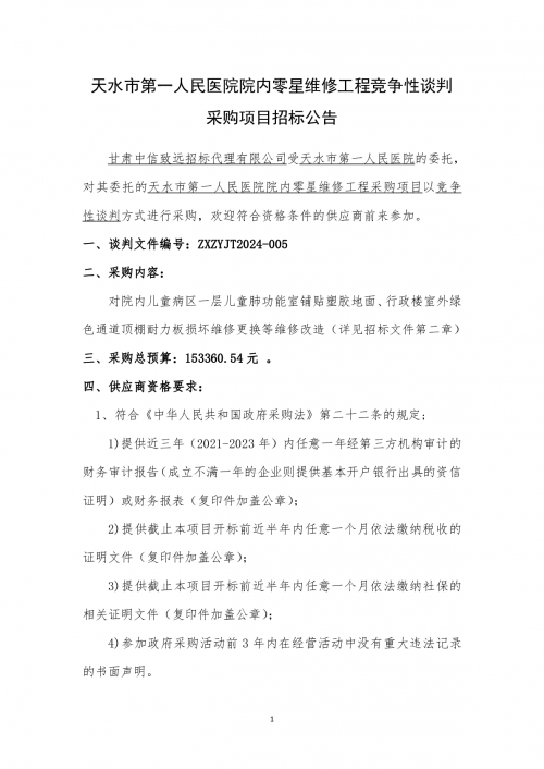
天水市第一人民医院院内零星维修工程竞争性谈判采购项目招标公告
来源/ 作者/ 时间/2024-03-27 21:19:50
新浪微博
腾讯微博
特别声明:甘肃文化产业网为公益性网站,转载此文(如有图片或视频亦包括在内)是出于向网民传递更多信息之目的,并非商业用途。若有来源标注错误或侵犯了您的合法权益,请作者或者媒体机构与本网联系,我们将及时更正、删除!
栏目导航
甘肃文化要闻
文化产业
政策解析
地方动态
文化名人
文化旅游
评论观点
文化活动
影视产业
甘肃文艺界
书画收藏
民俗非遗
文化教育
创意产业
文艺演出
新媒体
西部地理
文明甘肃
乡村振兴
招投标信息
资讯中心
推荐阅读
天水市第一人民医院院内零星维修工程竞争性谈判采购项目招标公告
酒钢集团宏联自控公司3月低压柜集中采购竞争性谈判公告
白银西区经济开发区管理委员会食堂外包项目
甘肃省公安厅机场公安局2024年物业服务采购项目竞争性磋商公告
第四届甘肃省教师教学创新大赛服务项目竞争性磋商公告
玉门市金盾保安服务有限公司新能源汽车采购项目(二次)
兰州市城关区消防救援大队零星营房维修供应商采购项目竞争性磋商
甘肃省合作实物地质资料中心建设项目施工监理招标竞争性磋商公告
甘肃中石油昆仑燃气有限公司液化天然气分公司吸收塔更新项目(二
甘肃省卫生健康委员会部分委属单位主要负责人经济责任履行情况审