首页
文化播报
文化产业
文化旅游
文艺界
更多
文化专栏
新闻排行
滚动新闻
RSS订阅
热门标签
投稿
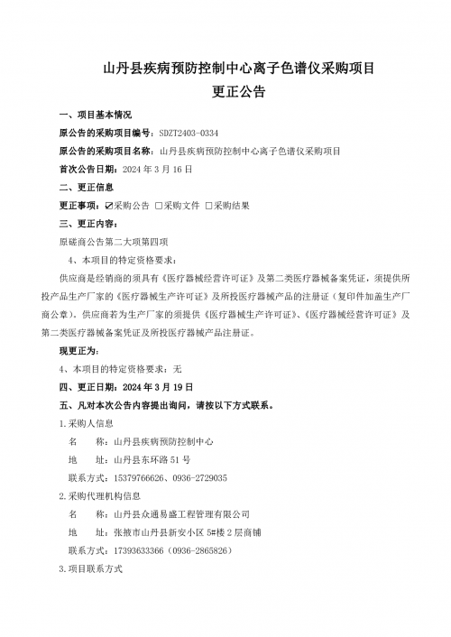
山丹县疾病预防控制中心离子色谱仪采购项目更正公告
来源/ 作者/ 时间/2024-03-20 09:16:52
新浪微博
腾讯微博
特别声明:甘肃文化产业网为公益性网站,转载此文(如有图片或视频亦包括在内)是出于向网民传递更多信息之目的,并非商业用途。若有来源标注错误或侵犯了您的合法权益,请作者或者媒体机构与本网联系,我们将及时更正、删除!
栏目导航
甘肃文化要闻
文化产业
政策解析
地方动态
文化名人
文化旅游
评论观点
文化活动
影视产业
甘肃文艺界
书画收藏
民俗非遗
文化教育
创意产业
文艺演出
新媒体
西部地理
文明甘肃
乡村振兴
招投标信息
资讯中心
推荐阅读
山丹县疾病预防控制中心离子色谱仪采购项目更正公告
甘肃省物产兰州物流配送有限公司建西东路小区棚户区改造项目设计
两当县公安局数字督察中心建设项目更正公告
某部党建文化长廊项目废标公告
酒钢集团昕昊达公司球团工艺三化升级改造项目链-回-环主体工艺烘
酒钢集团西部重工洛阳公司2024年业务用车服务采购
酒钢集团碳钢薄板厂2024年4月份废旧热轧取样板等8项竞卖销售未成
酒钢集团宏源公司葡萄园温棚出租竞卖流标公示
某医院2024年度食堂劳务社会化服务采购项目废标公告
某部三楼部分房屋改造工程终止公告