首页
文化播报
文化产业
文化旅游
文艺界
更多
文化专栏
新闻排行
滚动新闻
RSS订阅
热门标签
投稿
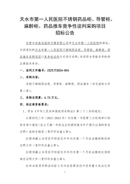
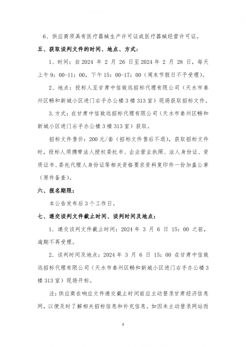
天水市第一人民医院不锈钢药品柜、导管柜、麻醉柜、药品推车竞争性谈判采购项目招标公告
来源/ 作者/ 时间/2024-02-23 16:43:13
新浪微博
腾讯微博
特别声明:甘肃文化产业网为公益性网站,转载此文(如有图片或视频亦包括在内)是出于向网民传递更多信息之目的,并非商业用途。若有来源标注错误或侵犯了您的合法权益,请作者或者媒体机构与本网联系,我们将及时更正、删除!
栏目导航
甘肃文化要闻
文化产业
政策解析
地方动态
文化名人
文化旅游
评论观点
文化活动
影视产业
甘肃文艺界
书画收藏
民俗非遗
文化教育
创意产业
文艺演出
新媒体
西部地理
文明甘肃
乡村振兴
招投标信息
资讯中心
推荐阅读
天水市第一人民医院不锈钢药品柜、导管柜、麻醉柜、药品推车竞争
中国邮政储蓄银行股份有限公司临夏州分行保安服务采购项目(二次
甘肃能化股份有限公司安全技术改造项目 中标公示
甘肃省疾病预防控制中心疫苗临床试验数据采集统计分析软件采购项
中国邮政储蓄银行股份有限公司定西市分行2024年物业服务外包采购
中国邮政储蓄银行股份有限公司临夏州分行2024年武装押运服务采购
甘肃省南部区域医疗中心基础设施建设跟踪审计竞争性谈判采购项目
兰能投(甘肃)能源化工有限公司年产20万吨中温焦油加氢处理项目
某单位物业服务项目第二次招标
定西市安定区城市智能交通管理基础设施建设项目设计标段招标公告