首页
文化播报
文化产业
文化旅游
文艺界
更多
文化专栏
新闻排行
滚动新闻
RSS订阅
热门标签
投稿
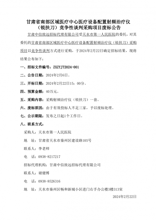
甘肃省南部区域医疗中心医疗设备配置射频治疗仪(锐扶刀)竞争性谈判采购项目废标公告
来源/ 作者/ 时间/2024-02-22 17:23:04
新浪微博
腾讯微博
特别声明:甘肃文化产业网为公益性网站,转载此文(如有图片或视频亦包括在内)是出于向网民传递更多信息之目的,并非商业用途。若有来源标注错误或侵犯了您的合法权益,请作者或者媒体机构与本网联系,我们将及时更正、删除!
栏目导航
甘肃文化要闻
文化产业
政策解析
地方动态
文化名人
文化旅游
评论观点
文化活动
影视产业
甘肃文艺界
书画收藏
民俗非遗
文化教育
创意产业
文艺演出
新媒体
西部地理
文明甘肃
乡村振兴
招投标信息
资讯中心
推荐阅读
甘肃省南部区域医疗中心医疗设备配置射频治疗仪(锐扶刀)竞争性
崆峒:手工花灯庆元宵
酒钢集团宏兴股份公司碳钢薄板厂镀锌GI、高铝锌锅辊系维修服务采
酒钢集团宏兴股份公司碳钢薄板厂热轧轧机CVC块修复服务采购招标
酒钢集团宏兴股份公司碳钢薄板厂热轧鼓形齿接轴修复服务采购招标
酒钢集团宏兴股份公司碳钢薄板厂热轧二次除鳞泵解体大修服务采购
甘肃电投武威热电有限责任公司 2024年#1机组C级检修项目招标公告
临洮县2024年农村公路危桥改造工程勘察设计招标公告
某单位器材耗材采购项目 询价公告
某单位某库室物资采购项目 询价公告