首页
文化播报
文化产业
文化旅游
文艺界
更多
文化专栏
新闻排行
滚动新闻
RSS订阅
热门标签
投稿
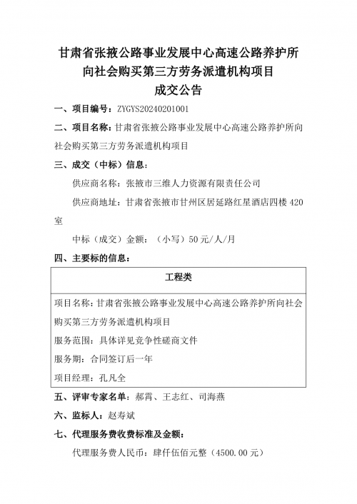
甘肃省张掖公路事业发展中心高速公路养护所向社会购买第三方劳务派遣机构项目成交公告
来源/ 作者/ 时间/2024-02-21 09:34:13
新浪微博
腾讯微博
特别声明:甘肃文化产业网为公益性网站,转载此文(如有图片或视频亦包括在内)是出于向网民传递更多信息之目的,并非商业用途。若有来源标注错误或侵犯了您的合法权益,请作者或者媒体机构与本网联系,我们将及时更正、删除!
栏目导航
甘肃文化要闻
文化产业
政策解析
地方动态
文化名人
文化旅游
评论观点
文化活动
影视产业
甘肃文艺界
书画收藏
民俗非遗
文化教育
创意产业
文艺演出
新媒体
西部地理
文明甘肃
乡村振兴
招投标信息
资讯中心
推荐阅读
甘肃省张掖公路事业发展中心高速公路养护所向社会购买第三方劳务
华池县招商引资实现“开门红”
兰州市七里河区四方面发力推进项目“双进”工作
兰州市在2023年度全省水土保持目标责任考核中获优秀等次
武威 春节假期文旅市场火爆
金昌消防开展集中除患攻坚大整治行动
金昌市举办社火秧歌闹新春活动
兰州市人大常委会党组会议暨理论学习中心组学习(扩大)会议召开
张晓强在金融机构调研时强调 优化金融服务供给 提升金融服务效能
张晓强主持召开兰州市交通拥堵综合治理工作专题会议 绘好“施工