首页
文化播报
文化产业
文化旅游
文艺界
更多
文化专栏
新闻排行
滚动新闻
RSS订阅
热门标签
投稿
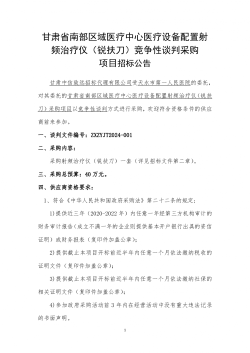
甘肃省南部区域医疗中心医疗设备配置射频治疗仪(锐扶刀)竞争性谈判采购项目招标公告
来源/ 作者/ 时间/2024-02-06 11:24:02
新浪微博
腾讯微博
特别声明:甘肃文化产业网为公益性网站,转载此文(如有图片或视频亦包括在内)是出于向网民传递更多信息之目的,并非商业用途。若有来源标注错误或侵犯了您的合法权益,请作者或者媒体机构与本网联系,我们将及时更正、删除!
栏目导航
甘肃文化要闻
文化产业
政策解析
地方动态
文化名人
文化旅游
评论观点
文化活动
影视产业
甘肃文艺界
书画收藏
民俗非遗
文化教育
创意产业
文艺演出
新媒体
西部地理
文明甘肃
乡村振兴
招投标信息
资讯中心
推荐阅读
甘肃省南部区域医疗中心医疗设备配置射频治疗仪(锐扶刀)竞争性
天水市第一人民医院流式细胞仪、尿干化学分析仪及生物芯片仪采购
2024年甘肃省测绘工程院业务用车辆租赁服务项目竞争性磋商公告
甘肃银行陇南分行保洁服务项目(二次)竞争性磋商公告
中国邮政集团有限公司定西市分公司通渭县常河邮政所监控报警设备
【新春走基层】甘肃山丹:非遗“糖花子”飘香迎大年
新一轮雨雪天气袭甘肃 气象部门:与前期积雪叠加,对春运影响较
龙行陇上,穿越千年!寻找甘肃各地博物馆里的“龙”文物
强化使命担当做好高校学生工作
甘肃省50名青少年入选“飞天英才”计划