首页
文化播报
文化产业
文化旅游
文艺界
更多
文化专栏
新闻排行
滚动新闻
RSS订阅
热门标签
投稿
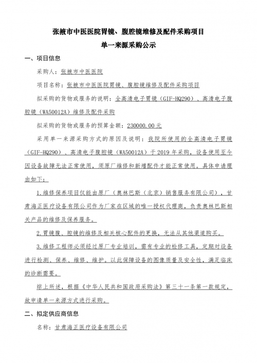
张掖市中医医院胃镜、腹腔镜维修及配件采购项目单一来源采购公示
来源/ 作者/ 时间/2024-02-04 08:53:03
新浪微博
腾讯微博
特别声明:甘肃文化产业网为公益性网站,转载此文(如有图片或视频亦包括在内)是出于向网民传递更多信息之目的,并非商业用途。若有来源标注错误或侵犯了您的合法权益,请作者或者媒体机构与本网联系,我们将及时更正、删除!
栏目导航
甘肃文化要闻
文化产业
政策解析
地方动态
文化名人
文化旅游
评论观点
文化活动
影视产业
甘肃文艺界
书画收藏
民俗非遗
文化教育
创意产业
文艺演出
新媒体
西部地理
文明甘肃
乡村振兴
招投标信息
资讯中心
推荐阅读
张掖市中医医院胃镜、腹腔镜维修及配件采购项目单一来源采购公示
甘肃中核和诚物业管理有限公司园区便利店配送服务便利店采购配送
酒钢集团汇丰公司2024年电机及变压器维修采购预告
酒钢集团储运部钝化生石灰粉加工业务外包采购预告
酒钢集团祁牧乳业乳制品厂锅炉房和污水处理站隐患安全治理服务采
酒钢集团股份公司炼轧厂3月至4月钢材运输服务采购预告
渭源县中药配方颗粒精深加工项目3#、4#车间建设项目光伏发电阵列
甘肃黑河绿洲现代农业发展有限公司2024-2025年度耕地承租项目第
兰州榆中生态创新城管委会2024年工作用车租赁项目第二次竞争性磋
靖远县中心敬老院食堂食材及日杂用品供应商入围项目成交公示