首页
文化播报
文化产业
文化旅游
文艺界
更多
文化专栏
新闻排行
滚动新闻
RSS订阅
热门标签
投稿
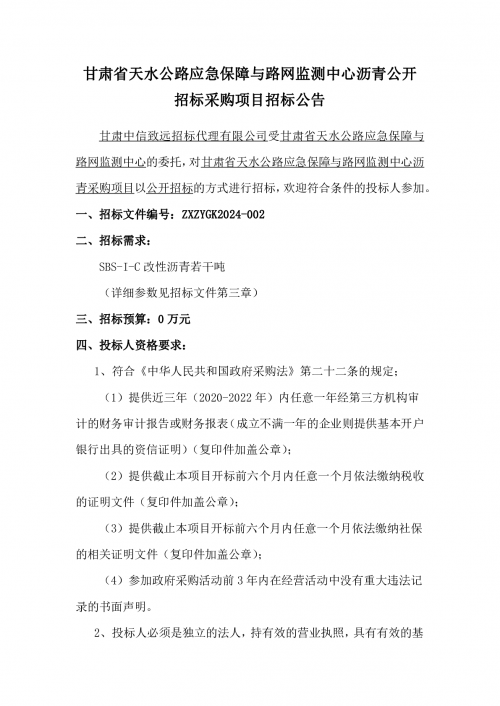
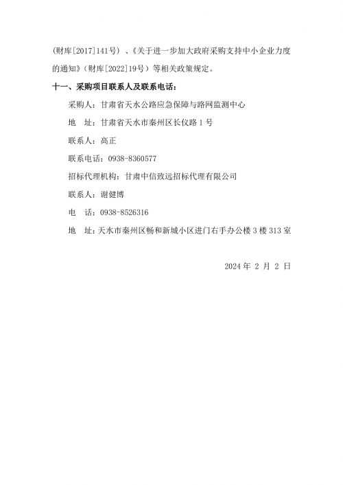
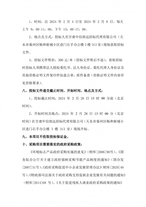
甘肃省天水公路应急保障与路网监测中心沥青公开招标采购项目招标公告
来源/ 作者/ 时间/2024-02-02 16:40:04
新浪微博
腾讯微博
特别声明:甘肃文化产业网为公益性网站,转载此文(如有图片或视频亦包括在内)是出于向网民传递更多信息之目的,并非商业用途。若有来源标注错误或侵犯了您的合法权益,请作者或者媒体机构与本网联系,我们将及时更正、删除!
栏目导航
甘肃文化要闻
文化产业
政策解析
地方动态
文化名人
文化旅游
评论观点
文化活动
影视产业
甘肃文艺界
书画收藏
民俗非遗
文化教育
创意产业
文艺演出
新媒体
西部地理
文明甘肃
乡村振兴
招投标信息
资讯中心
推荐阅读
甘肃省天水公路应急保障与路网监测中心沥青公开招标采购项目招标
中国移动甘肃省临夏分公司辅助用房工程资格预审公告
中国邮政储蓄银行股份有限公司甘肃省分行网点设计单位入围采购项
甘肃电投金昌发电有限责任公司二厂锅炉脱硝SCR反应器催化剂采购
窑街煤电集团有限公司金河煤矿 2024年2月设备采购 招标公告
中国邮政集团有限公司平凉市分公司农村投递及农村邮件封发装卸业
甘肃铁发物业工程有限公司“润发兰庭”北区项目25#、26#住宅、3#
甘肃省张掖公路事业发展中心高速公路养护所车辆租赁服务项目公开
甘肃省张掖公路事业发展中心高速公路养护所机械设备租赁服务项目
西北民族大学口腔医院2024年普通耗材、义齿加工单品限价及供应商