首页
文化播报
文化产业
文化旅游
文艺界
更多
文化专栏
新闻排行
滚动新闻
RSS订阅
热门标签
投稿
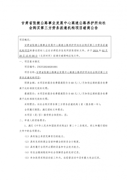
甘肃省张掖公路事业发展中心高速公路养护所向社会购买第三方劳务派遣机构项目磋商公告
来源/ 作者/ 时间/2024-02-01 17:11:04
新浪微博
腾讯微博
特别声明:甘肃文化产业网为公益性网站,转载此文(如有图片或视频亦包括在内)是出于向网民传递更多信息之目的,并非商业用途。若有来源标注错误或侵犯了您的合法权益,请作者或者媒体机构与本网联系,我们将及时更正、删除!
栏目导航
甘肃文化要闻
文化产业
政策解析
地方动态
文化名人
文化旅游
评论观点
文化活动
影视产业
甘肃文艺界
书画收藏
民俗非遗
文化教育
创意产业
文艺演出
新媒体
西部地理
文明甘肃
乡村振兴
招投标信息
资讯中心
推荐阅读
甘肃省张掖公路事业发展中心高速公路养护所向社会购买第三方劳务
甘肃电投金昌发电有限责任公司2024年度石灰石粉采购项目 中标公
揭秘戈壁滩上的“海市蜃楼”——酒泉肃州“假国企”合同诈骗案侦
白银市多举措优化法治营商环境 助推民营经济高质量发展
【陇拍客】年味飘香 兰州开启迎新春模式
中国石化销售股份有限公司甘肃石油分公司2024-2025年度成品油公
兰州城市学院三校区学生食堂明厨亮灶监控系统改造升级项目第二次
金川集团铜冶炼工艺技术提升项目配套铁路专用线项目勘察设计
靖煤(白银)热电有限公司嵌入式高精度数字孪生系统项目单一来源
天水市第三人民医院全体职工春节慰问品采购项目询价公告