首页
文化播报
文化产业
文化旅游
文艺界
更多
文化专栏
新闻排行
滚动新闻
RSS订阅
热门标签
投稿
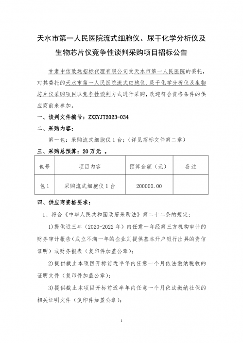
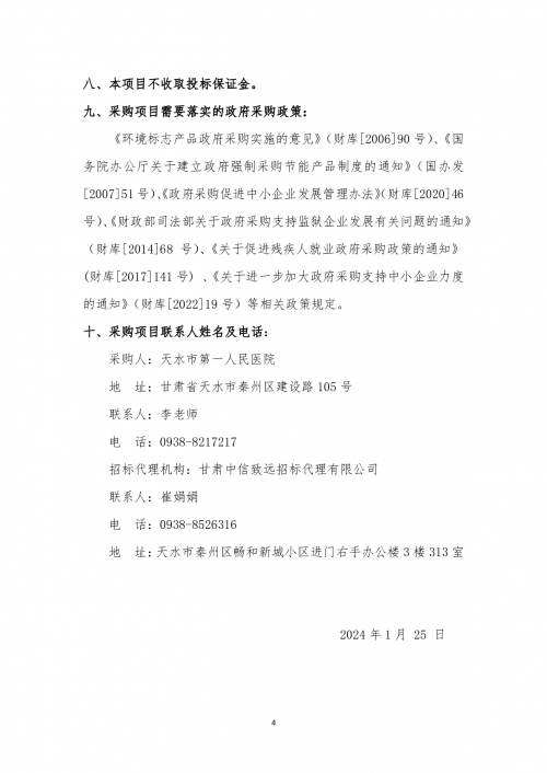
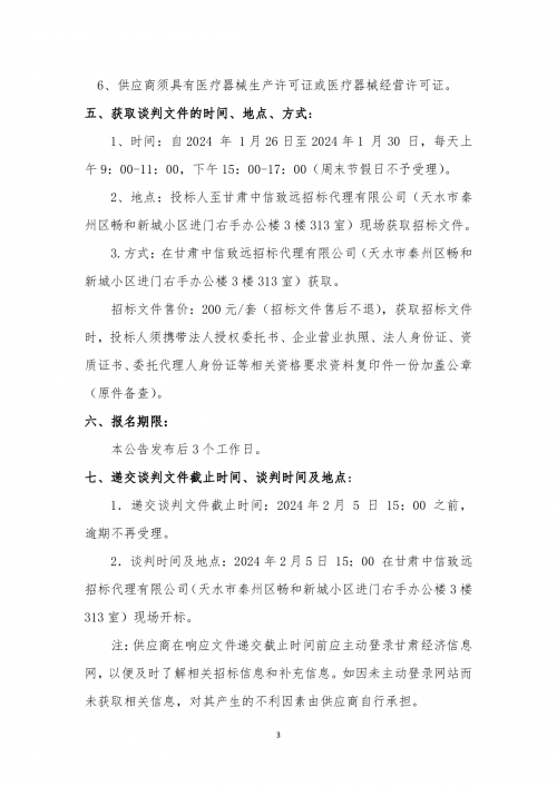
天水市第一人民医院流式细胞仪、尿干化学分析仪及生物芯片仪竞争性谈判采购项目招标公告
来源/ 作者/ 时间/2024-01-25 17:56:04
新浪微博
腾讯微博
特别声明:甘肃文化产业网为公益性网站,转载此文(如有图片或视频亦包括在内)是出于向网民传递更多信息之目的,并非商业用途。若有来源标注错误或侵犯了您的合法权益,请作者或者媒体机构与本网联系,我们将及时更正、删除!
栏目导航
甘肃文化要闻
文化产业
政策解析
地方动态
文化名人
文化旅游
评论观点
文化活动
影视产业
甘肃文艺界
书画收藏
民俗非遗
文化教育
创意产业
文艺演出
新媒体
西部地理
文明甘肃
乡村振兴
招投标信息
资讯中心
推荐阅读
天水市第一人民医院流式细胞仪、尿干化学分析仪及生物芯片仪竞争
平凉市文旅信息工作竭力为推动文旅高质量发展服务
酒泉市“陇原儿女心向党·龙腾鼓舞贺新春”惠民演出暨银达镇冬季
如意甘肃游之临夏炳灵寺世界文化遗产旅游区游玩攻略
兰州大学榆中校区3-4号研究生公寓配电室施工招标公告
天水市中医医院内科综合大楼棉纺织品采购项目采购公告
天水市中医医院2022-2023年财务收支审计服务项目采购公告
天水市中医医院内科综合大楼污水处理站运行调试项目
甘肃省农担金海悦酒店五楼客房改造项目磋商公告
张掖肃南:非遗“老手艺”遇上“新匠人”