首页
文化播报
文化产业
文化旅游
文艺界
更多
文化专栏
新闻排行
滚动新闻
RSS订阅
热门标签
投稿
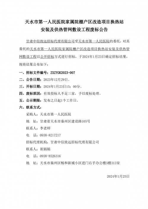
天水市第一人民医院家属院棚户区改造项目换热站安装及供热管网敷设工程废标公告
来源/ 作者/ 时间/2024-01-25 17:22:03
新浪微博
腾讯微博
特别声明:甘肃文化产业网为公益性网站,转载此文(如有图片或视频亦包括在内)是出于向网民传递更多信息之目的,并非商业用途。若有来源标注错误或侵犯了您的合法权益,请作者或者媒体机构与本网联系,我们将及时更正、删除!
栏目导航
甘肃文化要闻
文化产业
政策解析
地方动态
文化名人
文化旅游
评论观点
文化活动
影视产业
甘肃文艺界
书画收藏
民俗非遗
文化教育
创意产业
文艺演出
新媒体
西部地理
文明甘肃
乡村振兴
招投标信息
资讯中心
推荐阅读
天水市第一人民医院家属院棚户区改造项目换热站安装及供热管网敷
岷县城区集中供暖2023-2024年度二号热源厂煤炭采购项目竞争性磋
兰州某部电视电话会议系统升级改造项目竞争性谈判公告
国家级兰州经济技术开发区地信科创大厦专项评价服务(二次) 中
国家级兰州经济技术开发区地信产业孵化中心专项评价服务(二次)
工商银行兰州分行经营快贷 让普惠金融惠及广大客户
工行武威分行:以金融力量助力新市民扎根城市
白银有色西北铅锌冶炼厂消防升级改造项目招标公告
天水市中医医院职工春节慰问采购项目询价公告
天水市公安局麦积分局350M数字集群通信 基站2024-2025年运行维护