首页
文化播报
文化产业
文化旅游
文艺界
更多
文化专栏
新闻排行
滚动新闻
RSS订阅
热门标签
投稿
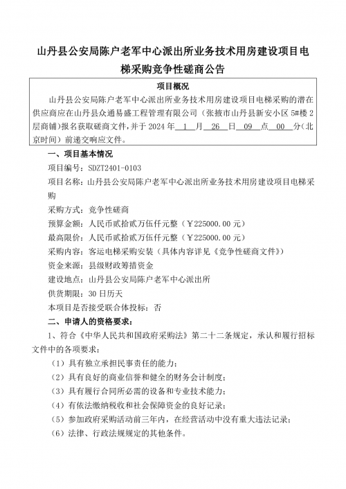
山丹县公安局陈户老军中心派出所业务技术用房建设项目电梯采购
来源/ 作者/ 时间/2024-01-16 17:50:04
新浪微博
腾讯微博
特别声明:甘肃文化产业网为公益性网站,转载此文(如有图片或视频亦包括在内)是出于向网民传递更多信息之目的,并非商业用途。若有来源标注错误或侵犯了您的合法权益,请作者或者媒体机构与本网联系,我们将及时更正、删除!
栏目导航
甘肃文化要闻
文化产业
政策解析
地方动态
文化名人
文化旅游
评论观点
文化活动
影视产业
甘肃文艺界
书画收藏
民俗非遗
文化教育
创意产业
文艺演出
新媒体
西部地理
文明甘肃
乡村振兴
招投标信息
资讯中心
推荐阅读
山丹县公安局陈户老军中心派出所业务技术用房建设项目电梯采购
天水市第一人民医院血液加温仪竞争性谈判采购项目招标公告
平川王家山10万千瓦风电项目110kV升压站采购-施工中标公示
甘肃中医药大学和平校区6、7号学生宿舍楼建设项目可行性研究报告
中国银行股份有限公司甘肃省分行2024-2025年电子设备及软件系统
甘肃中医药大学五里铺校区规划设计方案暨教学实训楼(鸽子楼)建
甘肃省“迎新春 惠民生”家政促消费活动启动
2023年甘肃法院一站式建设84项指标综合质效位居全国第一
兰州博文科技学院赴积石山开展志愿服务活动
【2024甘肃两会前瞻】代表履职故事丨曹艳:立足基层 联系实际 当