首页
文化播报
文化产业
文化旅游
文艺界
更多
文化专栏
新闻排行
滚动新闻
RSS订阅
热门标签
投稿
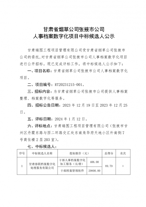
甘肃省烟草公司张掖市公司人事档案数字化项目中标候选人公示
来源/ 作者/ 时间/2024-01-15 17:38:13
新浪微博
腾讯微博
特别声明:甘肃文化产业网为公益性网站,转载此文(如有图片或视频亦包括在内)是出于向网民传递更多信息之目的,并非商业用途。若有来源标注错误或侵犯了您的合法权益,请作者或者媒体机构与本网联系,我们将及时更正、删除!
栏目导航
甘肃文化要闻
文化产业
政策解析
地方动态
文化名人
文化旅游
评论观点
文化活动
影视产业
甘肃文艺界
书画收藏
民俗非遗
文化教育
创意产业
文艺演出
新媒体
西部地理
文明甘肃
乡村振兴
招投标信息
资讯中心
推荐阅读
甘肃省烟草公司张掖市公司人事档案数字化项目中标候选人公示
河西学院附属张掖人民医院绩效方案迭代升级服务项目成交公告
甘肃省兰州北山生态建设管护中心房屋(龙头山生态园)招租项目成
甘肃靖煤能源有限公司设备租赁分公司EBZ-160掘进机大修理项目
中车兰州机车有限公司B8厂房室外增加存车棚工程(二次)-招标公
甘肃省白银公路事业发展中心靖远公路段五处房屋招租公告
兰能投(甘肃)能源化工有限公司年产20万吨中温焦油加氢处理项目
酒钢集团西部重工公司凿岩机及打泥机构修复服务采购竞争性谈判公
酒钢集团西部重工公司渣罐罐底带料制作服务采购竞争性谈判公告
酒钢集团西部重工瓜州公司华锐鲁能十三间房项目风电塔筒运输服务