首页
文化播报
文化产业
文化旅游
文艺界
更多
文化专栏
新闻排行
滚动新闻
RSS订阅
热门标签
投稿
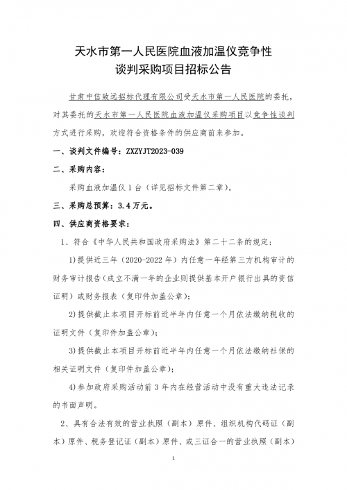
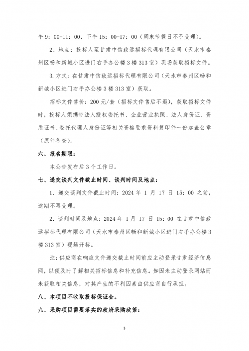
天水市第一人民医院血液加温仪竞争性谈判采购项目招标公告
来源/ 作者/ 时间/2023-12-29 11:45:17
新浪微博
腾讯微博
特别声明:甘肃文化产业网为公益性网站,转载此文(如有图片或视频亦包括在内)是出于向网民传递更多信息之目的,并非商业用途。若有来源标注错误或侵犯了您的合法权益,请作者或者媒体机构与本网联系,我们将及时更正、删除!
栏目导航
甘肃文化要闻
文化产业
政策解析
地方动态
文化名人
文化旅游
评论观点
文化活动
影视产业
甘肃文艺界
书画收藏
民俗非遗
文化教育
创意产业
文艺演出
新媒体
西部地理
文明甘肃
乡村振兴
招投标信息
资讯中心
推荐阅读
天水市第一人民医院血液加温仪竞争性谈判采购项目招标公告
天水市第一人民医院病房护理设备、呼吸机管路等器材竞争性谈判采
甘肃省南部区域医疗中心输血输液加温仪(单通道)竞争性谈判采购
玉门市普瑞农业开发有限公司土地经营权承包项目
夏河县杂恰勒布探矿区生态修复工程实施方案成交公示
陇南市武都区畜禽类污资源化利用整县推进项目监理中标公示
兰州大学第一医院膳食科调料采购项目(三次)中标公告
某单位大楼周边建设项目
中铁一局集团有限公司凉州城区污水处理厂新建工程(001)项目(
河西学院附属张掖人民医院2024年医疗综合楼地下停车场对外承包项