首页
文化播报
文化产业
文化旅游
文艺界
更多
文化专栏
新闻排行
滚动新闻
RSS订阅
热门标签
投稿
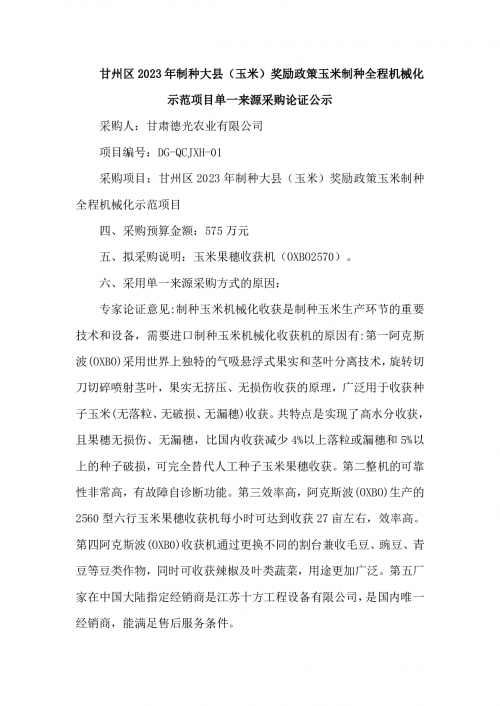
甘州区2023年制种大县(玉米)奖励政策玉米制种全程机械化示范项目单一来源采购论证公示
来源/ 作者/ 时间/2023-12-27 08:49:05
新浪微博
腾讯微博
特别声明:甘肃文化产业网为公益性网站,转载此文(如有图片或视频亦包括在内)是出于向网民传递更多信息之目的,并非商业用途。若有来源标注错误或侵犯了您的合法权益,请作者或者媒体机构与本网联系,我们将及时更正、删除!
栏目导航
甘肃文化要闻
文化产业
政策解析
地方动态
文化名人
文化旅游
评论观点
文化活动
影视产业
甘肃文艺界
书画收藏
民俗非遗
文化教育
创意产业
文艺演出
新媒体
西部地理
文明甘肃
乡村振兴
招投标信息
资讯中心
推荐阅读
甘州区2023年制种大县(玉米)奖励政策玉米制种全程机械化示范项
甘肃中核公铁运输有限公司通勤车辆加油服务(标段五)单一来源公
甘肃中核公铁运输有限公司通勤车辆加油服务(标段四)单一来源公
甘肃中核公铁运输有限公司通勤车辆加油服务(标段三)单一来源公
交通银行甘肃省分行基建装修工程结算审价供应商协议采购项目流标
天水市麦积区石佛镇卫生院采购基本公共卫生项目智能体检系统项目
兰州文理学院南校区天然气开水房建设项目
兰州文理学院甘肃文化传承发展教育基地项目
某单位2019-2021年度52包医疗设备比价项目4包结果公示
甘肃省信息技术中心雁滩办公区域改造项目施工图设计成交公示