首页
文化播报
文化产业
文化旅游
文艺界
更多
文化专栏
新闻排行
滚动新闻
RSS订阅
热门标签
投稿
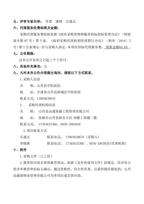
山丹县中医医院物业管理服务项目成交公告
来源/ 作者/ 时间/2023-12-26 11:11:22
新浪微博
腾讯微博
特别声明:甘肃文化产业网为公益性网站,转载此文(如有图片或视频亦包括在内)是出于向网民传递更多信息之目的,并非商业用途。若有来源标注错误或侵犯了您的合法权益,请作者或者媒体机构与本网联系,我们将及时更正、删除!
栏目导航
甘肃文化要闻
文化产业
政策解析
地方动态
文化名人
文化旅游
评论观点
文化活动
影视产业
甘肃文艺界
书画收藏
民俗非遗
文化教育
创意产业
文艺演出
新媒体
西部地理
文明甘肃
乡村振兴
招投标信息
资讯中心
推荐阅读
山丹县中医医院物业管理服务项目成交公告
和政县2020年棚户区改造项目(南关片区城中村改造)二期全过程跟
中国农业发展银行临夏回族自治州分行物业管理服务项目中标公告
中国农业发展银行临夏回族自治州分行劳务外包服务项目中标公告
甘肃财贸职业学院连接东西校区人行通道建设项目方案及施工图设计
“热雪沸腾吉林行”冰雪推介活动在长春启动
康县:冬日冰瀑美如画
宕昌:路通业兴幸福来 交旅融合乡村美
定西市冬春冰雪旅游很独特!邀你打卡陇中人家“冰雪奇缘”
甘肃兰阿煤业有限责任公司2023年第十四批自主招标设备物资采购招