首页
文化播报
文化产业
文化旅游
文艺界
更多
文化专栏
新闻排行
滚动新闻
RSS订阅
热门标签
投稿
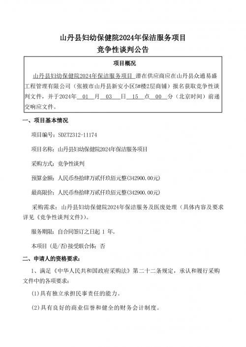
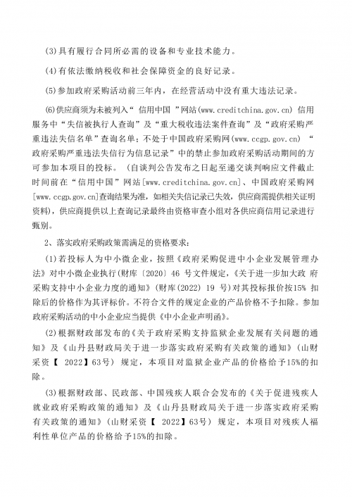
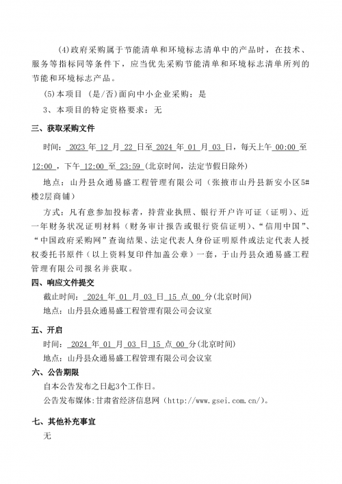
山丹县妇幼保健院2024年保洁服务项目竞争性谈判公告
来源/ 作者/ 时间/2023-12-22 10:02:16
新浪微博
腾讯微博
特别声明:甘肃文化产业网为公益性网站,转载此文(如有图片或视频亦包括在内)是出于向网民传递更多信息之目的,并非商业用途。若有来源标注错误或侵犯了您的合法权益,请作者或者媒体机构与本网联系,我们将及时更正、删除!
栏目导航
甘肃文化要闻
文化产业
政策解析
地方动态
文化名人
文化旅游
评论观点
文化活动
影视产业
甘肃文艺界
书画收藏
民俗非遗
文化教育
创意产业
文艺演出
新媒体
西部地理
文明甘肃
乡村振兴
招投标信息
资讯中心
推荐阅读
山丹县妇幼保健院2024年保洁服务项目竞争性谈判公告
张掖丹霞小镇二期工程项目招标代理服务入围项目成交公告
兰州新区2×350MW热电联产工程土建项目第三方检测实验服务中标候
靖远煤电清洁高效气化气综合利用(搬迁改造)项目 一期工程绝热
张掖市东水泉矿业有限责任公司 阻燃电缆2023年至2024年年度供应
靖远煤电清洁高效气化气综合利用(搬迁改造)项目二期工程全过程
某单位飞行区探驱一体项目成交公告
酒钢集团甘肃镜铁山矿业有限公司2024年外委环境检测项目服务采购
酒钢集团宏兴股份公司碳钢薄板厂2024年氧枪设备维保服务采购中标
酒钢集团炼铁厂2024年检修用吊车租赁服务采购中标候选人公示