首页
文化播报
文化产业
文化旅游
文艺界
更多
文化专栏
新闻排行
滚动新闻
RSS订阅
热门标签
投稿
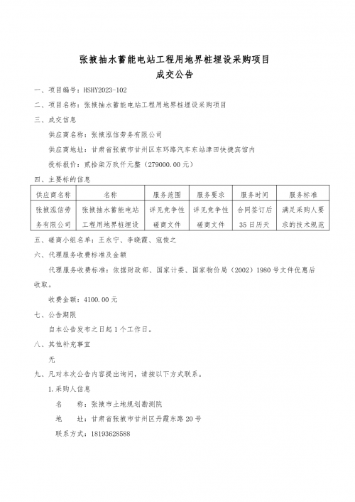
张掖抽水蓄能电站工程用地界桩埋设采购项目成交公告
来源/ 作者/ 时间/2023-12-13 17:43:05
新浪微博
腾讯微博
特别声明:甘肃文化产业网为公益性网站,转载此文(如有图片或视频亦包括在内)是出于向网民传递更多信息之目的,并非商业用途。若有来源标注错误或侵犯了您的合法权益,请作者或者媒体机构与本网联系,我们将及时更正、删除!
栏目导航
甘肃文化要闻
文化产业
政策解析
地方动态
文化名人
文化旅游
评论观点
文化活动
影视产业
甘肃文艺界
书画收藏
民俗非遗
文化教育
创意产业
文艺演出
新媒体
西部地理
文明甘肃
乡村振兴
招投标信息
资讯中心
推荐阅读
张掖抽水蓄能电站工程用地界桩埋设采购项目成交公告
张掖抽水蓄能电站工程用地界桩埋设采购项目成交公告
张掖抽水蓄能电站工程用地界桩埋设采购项目成交公告
兰州市第一人民医院套装器械台、医用检查灯等一批设备采购项目成
张掖抽水蓄能电站工程用地界桩埋设采购项目成交公告
2023年甘肃查获违规油品超2600吨 涉案金额近5.3亿元
陇南市妇幼保健院保健业务楼高低压配电室改造工程招标公告
酒钢集团炼轧厂2024年炼钢转炉一次、二次除尘风机高压电机变频器
酒钢集团镜铁山矿业公司2024年矿用传感器检定服务采购招标公告
酒钢集团甘肃镜铁山矿业有限公司2024年外委环境检测项目服务采购