首页
文化播报
文化产业
文化旅游
文艺界
更多
文化专栏
新闻排行
滚动新闻
RSS订阅
热门标签
投稿
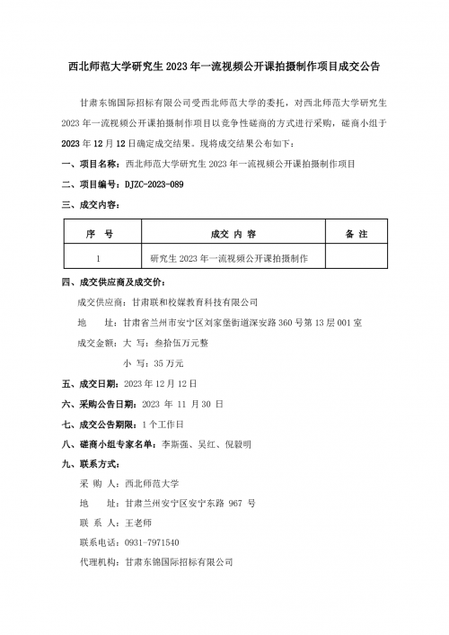
西北师范大学研究生2023年一流视频公开课拍摄制作项目成交公告
来源/ 作者/ 时间/2023-12-12 14:51:04
新浪微博
腾讯微博
特别声明:甘肃文化产业网为公益性网站,转载此文(如有图片或视频亦包括在内)是出于向网民传递更多信息之目的,并非商业用途。若有来源标注错误或侵犯了您的合法权益,请作者或者媒体机构与本网联系,我们将及时更正、删除!
栏目导航
甘肃文化要闻
文化产业
政策解析
地方动态
文化名人
文化旅游
评论观点
文化活动
影视产业
甘肃文艺界
书画收藏
民俗非遗
文化教育
创意产业
文艺演出
新媒体
西部地理
文明甘肃
乡村振兴
招投标信息
资讯中心
推荐阅读
西北师范大学研究生2023年一流视频公开课拍摄制作项目成交公告
甘肃省气象信息与技术装备保障中心信息系统等级保护测评甘肃省气
《宽阔的现实主义:中国与西班牙当代油画展》亮相国家大剧院
今年有55个项目被列入联合国非物质文化遗产名录
庆阳镇原县:“四下基层”织密民生保障网
庆阳西峰区:政银干部“双向挂职”为产业发展解资金难题
庆阳市1000吨冬春储备蔬菜验收入库
G244线庆阳过境段公路项目小崆峒特大桥9号主墩顺利封顶
庆阳市市列重点项目完成投资381.6亿元
田畴沃野织锦绣 同心携手绘新景——庆阳正宁县推进乡村振兴纪实