首页
文化播报
文化产业
文化旅游
文艺界
更多
文化专栏
新闻排行
滚动新闻
RSS订阅
热门标签
投稿
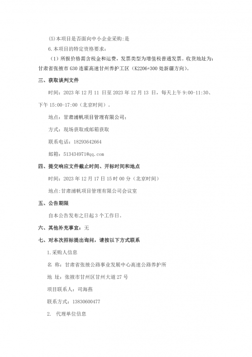
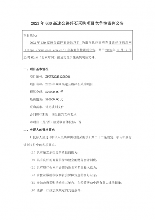
2023年G30高速公路碎石采购项目竞争性谈判公告
来源/ 作者/ 时间/2023-12-11 15:14:06
新浪微博
腾讯微博
特别声明:甘肃文化产业网为公益性网站,转载此文(如有图片或视频亦包括在内)是出于向网民传递更多信息之目的,并非商业用途。若有来源标注错误或侵犯了您的合法权益,请作者或者媒体机构与本网联系,我们将及时更正、删除!
栏目导航
甘肃文化要闻
文化产业
政策解析
地方动态
文化名人
文化旅游
评论观点
文化活动
影视产业
甘肃文艺界
书画收藏
民俗非遗
文化教育
创意产业
文艺演出
新媒体
西部地理
文明甘肃
乡村振兴
招投标信息
资讯中心
推荐阅读
2023年G30高速公路碎石采购项目竞争性谈判公告
酒钢集团榆钢公司2024年发电技术外委服务采购中标候选人公示
酒钢集团宏晟电热公司智慧电网及新能源就地消纳示范项目金塔白水
酒钢集团榆钢公司2024年发电技术外委服务采购中标候选人公示
酒钢集团宏晟电热公司智慧电网及新能源就地消纳示范项目金塔白水
中国人民银行嘉峪关市分行ACS机房专业维保服务成交公告
会宁县新华书店中心门店(新址)升级改造书架、展台采购安装项目
天水市秦州区文物局贾家公馆消防工程中标公示
中国农业银行股份有限公司甘肃省分行营业网点LED显示屏入围供应
兰州科近泰基新技术有限责任公司摇篮式五轴加工中心采购项目招标