首页
文化播报
文化产业
文化旅游
文艺界
更多
文化专栏
新闻排行
滚动新闻
RSS订阅
热门标签
投稿
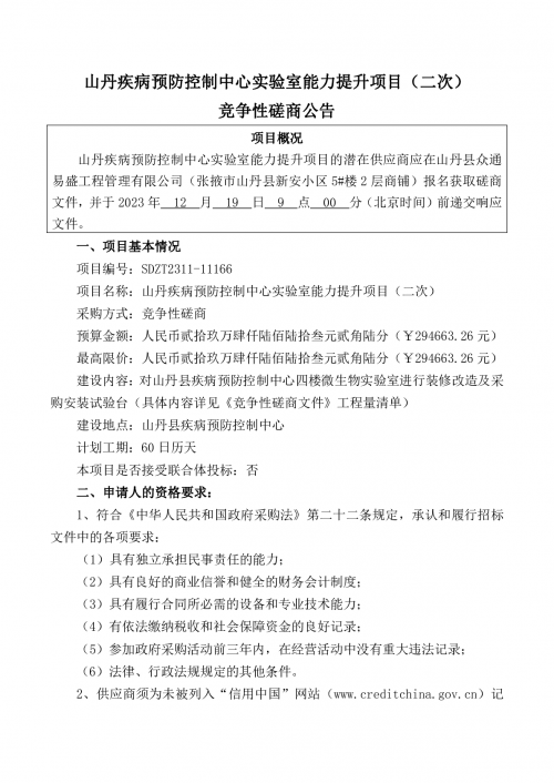
山丹疾病预防控制中心实验室能力提升项目(二次)竞争性磋商公告
来源/ 作者/ 时间/2023-12-11 08:56:04
新浪微博
腾讯微博
特别声明:甘肃文化产业网为公益性网站,转载此文(如有图片或视频亦包括在内)是出于向网民传递更多信息之目的,并非商业用途。若有来源标注错误或侵犯了您的合法权益,请作者或者媒体机构与本网联系,我们将及时更正、删除!
栏目导航
甘肃文化要闻
文化产业
政策解析
地方动态
文化名人
文化旅游
评论观点
文化活动
影视产业
甘肃文艺界
书画收藏
民俗非遗
文化教育
创意产业
文艺演出
新媒体
西部地理
文明甘肃
乡村振兴
招投标信息
资讯中心
推荐阅读
山丹疾病预防控制中心实验室能力提升项目(二次)竞争性磋商公告
兰州现代职业学院卫生健康学院2024省级技能大赛耗材项目竞争性磋
兰州现代职业学院卫生健康学院2024市级技能大赛耗材项目竞争性磋
某单位库室智能化升级改造项目竞争性谈判公告
兰州城市学院2024年教职工春节福利及生日蛋糕券采购项目竞争性磋
酒钢集团宏兴钢铁股份有限公司2024年度空调设备维保服务采购转竞
高台县人民法院全光网络改造项目成交公告
甘肃民族师范学院发酵工程实验室建设项目中标公告
酒钢集团运输部嘉策铁路空调、热水器维护检修服务采购中标候选人
酒钢集团润源公司冶金渣处理分厂2024年粗选粉生产线保产业务外包