首页
文化播报
文化产业
文化旅游
文艺界
更多
文化专栏
新闻排行
滚动新闻
RSS订阅
热门标签
投稿
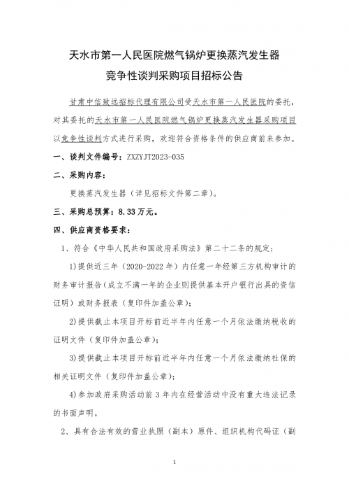
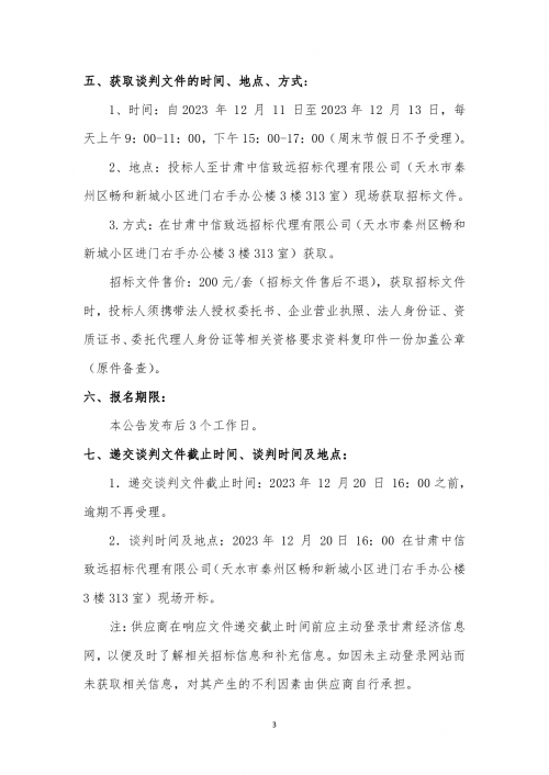
天水市第一人民医院燃气锅炉更换蒸汽发生器竞争性谈判采购项目招标公告
来源/ 作者/ 时间/2023-12-08 17:45:04
新浪微博
腾讯微博
特别声明:甘肃文化产业网为公益性网站,转载此文(如有图片或视频亦包括在内)是出于向网民传递更多信息之目的,并非商业用途。若有来源标注错误或侵犯了您的合法权益,请作者或者媒体机构与本网联系,我们将及时更正、删除!
栏目导航
甘肃文化要闻
文化产业
政策解析
地方动态
文化名人
文化旅游
评论观点
文化活动
影视产业
甘肃文艺界
书画收藏
民俗非遗
文化教育
创意产业
文艺演出
新媒体
西部地理
文明甘肃
乡村振兴
招投标信息
资讯中心
推荐阅读
天水市第一人民医院燃气锅炉更换蒸汽发生器竞争性谈判采购项目招
武威某部车辆储物柜改造项目(二次)
某单位宿办楼房间改造项目
甘肃东立物业管理有限公司燃气热水锅炉低氮改造工程项目中标公告
法润黄河少年心 护航青春成长路 共青团兰州市委
粤水电兰州新区100兆瓦集中式光伏发电项目 EPC 总承包招标公告
玉门市玉昌路东建筑用砂石矿合作开发项目
中国邮政集团有限公司白银市分公司白银区物流运输外包项目比选公
中国邮政集团有限公司嘉峪关市分公司内部处理业务外包项目(二次
兰州现代职业学院课程运行平台与资源租赁项目竞争性磋商公告