首页
文化播报
文化产业
文化旅游
文艺界
更多
文化专栏
新闻排行
滚动新闻
RSS订阅
热门标签
投稿
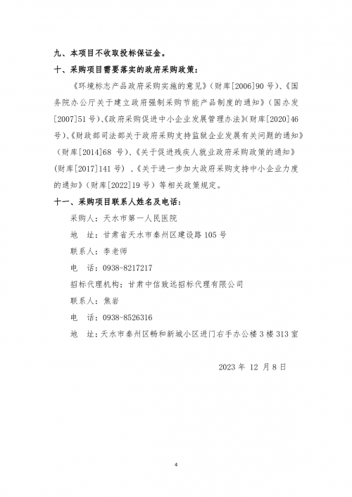
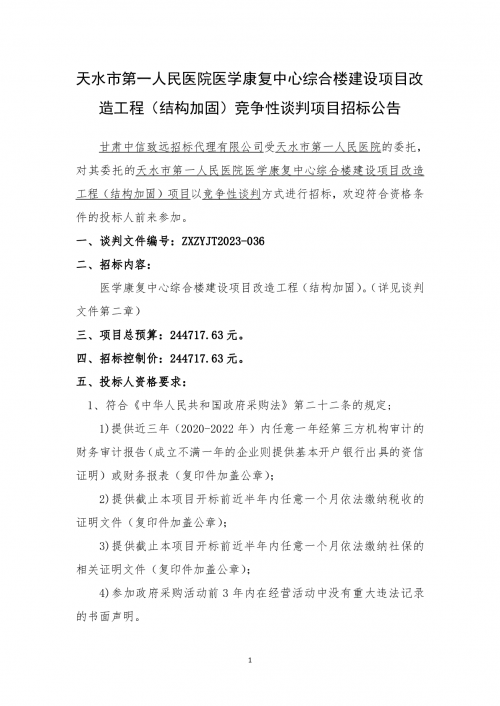
天水市第一人民医院医学康复中心综合楼建设项目改造工程(结构加固)竞争性谈判项目招标公告
来源/ 作者/ 时间/2023-12-08 17:33:04
新浪微博
腾讯微博
特别声明:甘肃文化产业网为公益性网站,转载此文(如有图片或视频亦包括在内)是出于向网民传递更多信息之目的,并非商业用途。若有来源标注错误或侵犯了您的合法权益,请作者或者媒体机构与本网联系,我们将及时更正、删除!
栏目导航
甘肃文化要闻
文化产业
政策解析
地方动态
文化名人
文化旅游
评论观点
文化活动
影视产业
甘肃文艺界
书画收藏
民俗非遗
文化教育
创意产业
文艺演出
新媒体
西部地理
文明甘肃
乡村振兴
招投标信息
资讯中心
推荐阅读
天水市第一人民医院医学康复中心综合楼建设项目改造工程(结构加
清水县人民法院网络安全二级等级保护设备采购项目中标公告
兰州工业学院继续教育学习服务平台采购项目成交结果公告
甘肃省教育专网骨干网建设项目、甘肃智慧教育平台二期建设项目初
甘肃省人民医院东院区12号楼维修改造项目设计成交公告
甘肃省人民医院骨密度室过渡用房粉刷项目成交公告
兰州科近离子制造有限责任公司重离子应用技术及装备制造产业基地
酒钢集团榆钢公司2024年集装箱、钢坯装卸保产服务采购招标公告
酒钢集团宏运公司2024年保产运输服务采购预告
酒钢集团东兴铝业嘉峪关分公司废旧碳粉竞卖销售未成交公告