首页
文化播报
文化产业
文化旅游
文艺界
更多
文化专栏
新闻排行
滚动新闻
RSS订阅
热门标签
投稿
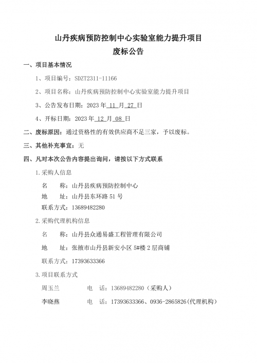
山丹疾病预防控制中心实验室能力提升项目废标公告
来源/ 作者/ 时间/2023-12-08 11:44:03
新浪微博
腾讯微博
特别声明:甘肃文化产业网为公益性网站,转载此文(如有图片或视频亦包括在内)是出于向网民传递更多信息之目的,并非商业用途。若有来源标注错误或侵犯了您的合法权益,请作者或者媒体机构与本网联系,我们将及时更正、删除!
栏目导航
甘肃文化要闻
文化产业
政策解析
地方动态
文化名人
文化旅游
评论观点
文化活动
影视产业
甘肃文艺界
书画收藏
民俗非遗
文化教育
创意产业
文艺演出
新媒体
西部地理
文明甘肃
乡村振兴
招投标信息
资讯中心
推荐阅读
山丹疾病预防控制中心实验室能力提升项目废标公告
甘肃省武都监狱罪犯生活物资猪肉项目终止公告
甘肃省武都监狱罪犯生活物资蔬菜、鸡蛋项目终止公告
甘肃省武都监狱罪犯生活日用品供应项目终止公告
甘肃省武都监狱罪犯生活物资副食、干杂项目终止公告
甘肃省武都监狱罪犯生活物资面粉、大米、菜籽油项目终止公告
兰州市市政工程服务中心泵站溢流口阀门采购项目废标公告
国药集团兰州生物制药有限公司卫生级手动隔膜阀采购事项采购公告
中国人民财产保险股份有限公司定西市分公司通渭支公司职场电子屏
兰州石化职业技术大学国防教育实践指导中心采购项目成交公告