首页
文化播报
文化产业
文化旅游
文艺界
更多
文化专栏
新闻排行
滚动新闻
RSS订阅
热门标签
投稿
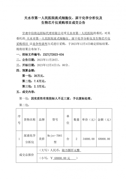
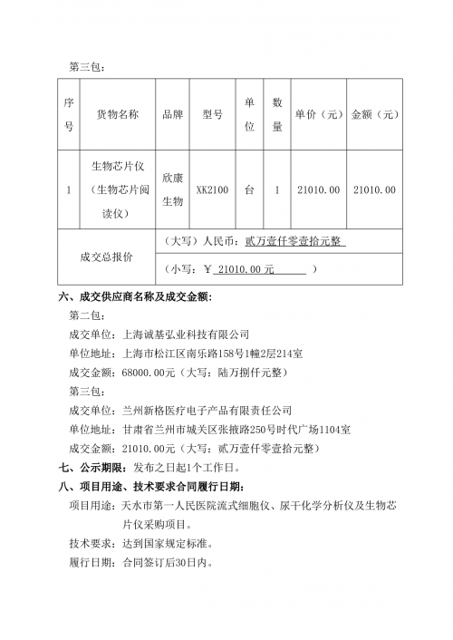
天水市第一人民医院流式细胞仪、尿干化学分析仪及生物芯片仪采购项目成交公告
来源/ 作者/ 时间/2023-12-06 17:06:03
新浪微博
腾讯微博
特别声明:甘肃文化产业网为公益性网站,转载此文(如有图片或视频亦包括在内)是出于向网民传递更多信息之目的,并非商业用途。若有来源标注错误或侵犯了您的合法权益,请作者或者媒体机构与本网联系,我们将及时更正、删除!
栏目导航
甘肃文化要闻
文化产业
政策解析
地方动态
文化名人
文化旅游
评论观点
文化活动
影视产业
甘肃文艺界
书画收藏
民俗非遗
文化教育
创意产业
文艺演出
新媒体
西部地理
文明甘肃
乡村振兴
招投标信息
资讯中心
推荐阅读
天水市第一人民医院流式细胞仪、尿干化学分析仪及生物芯片仪采购
皋兰县黑石镇综合养老服务中心暨和平、豆家庄和南庄村适老化改造
临夏州临夏县2023年度土桥片区城市燃气管道等老化更新改造项目资
甘肃广药白云山中药科技产业园一期项目化验室所需试剂、培养基及
酒钢集团钢铁学院教务部2023年实训耗材代储采购竞价公告
酒钢集团钢铁学院焊接系X射线机维修服务采购竞价公告
甘肃中医药大学五里铺校区中医实践教学基地维修改造项目桩基检测
兰州理工大学市场营销专业课程实训平台建设项目成交公告
合作市:“小板凳”凝聚起“大民心”
保护古树名木 共享绿水青山——卓尼县保护古树名木工作成效显著