首页
文化播报
文化产业
文化旅游
文艺界
更多
文化专栏
新闻排行
滚动新闻
RSS订阅
热门标签
投稿
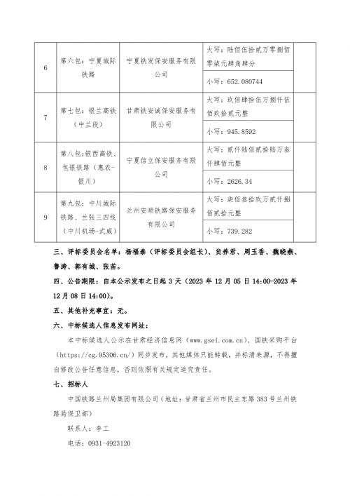
中国铁路兰州局集团有限公司护路巡防业务外包服务项目中标候选人公示
来源/ 作者/ 时间/2023-12-05 11:23:12
新浪微博
腾讯微博
特别声明:甘肃文化产业网为公益性网站,转载此文(如有图片或视频亦包括在内)是出于向网民传递更多信息之目的,并非商业用途。若有来源标注错误或侵犯了您的合法权益,请作者或者媒体机构与本网联系,我们将及时更正、删除!
栏目导航
甘肃文化要闻
文化产业
政策解析
地方动态
文化名人
文化旅游
评论观点
文化活动
影视产业
甘肃文艺界
书画收藏
民俗非遗
文化教育
创意产业
文艺演出
新媒体
西部地理
文明甘肃
乡村振兴
招投标信息
资讯中心
推荐阅读
中国铁路兰州局集团有限公司护路巡防业务外包服务项目中标候选人
甘肃省2023年度地质灾害气象风险预警项目成交公告
天水经济技术开发区开发新居三期项目楼宇系统及单元门安装工程中
嘉峪关市住建局助力房地产企业开发资质升级
“食安雄关”为百姓舌尖安全续航
生态宜居嘉峪关
嘉峪关市举行2023年“12·4”国家宪法日暨宪法宣传周活动启动仪
流芳百世的文化记忆 ——访东乡县汪玉良、马自祥艺术馆
天水10人书法作品获奖入展甘肃首届“科技与人文——弘扬科学家精
两百幅简牍书法作品兰州展出:现代书者与汉代士卒隔空“互动”