首页
文化播报
文化产业
文化旅游
文艺界
更多
文化专栏
新闻排行
滚动新闻
RSS订阅
热门标签
投稿
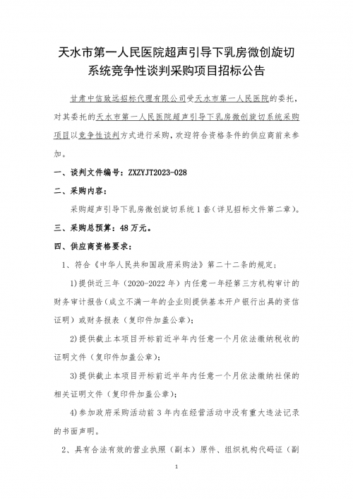
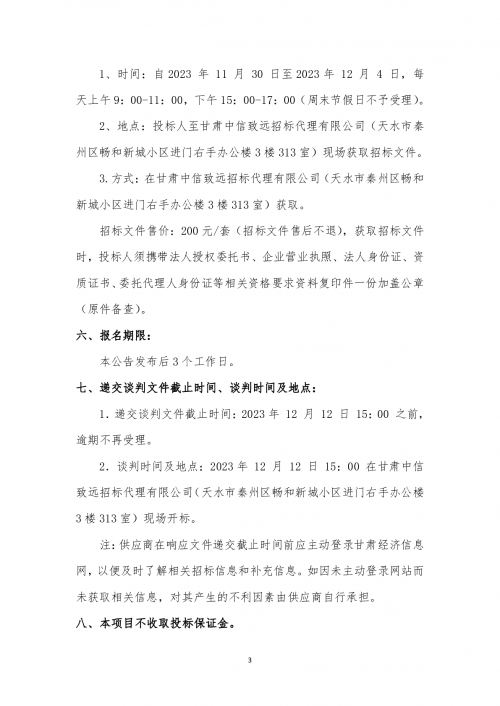
天水市第一人民医院超声引导下乳房微创旋切系统竞争性谈判采购项目招标公告
来源/ 作者/ 时间/2023-11-29 16:44:03
新浪微博
腾讯微博
特别声明:甘肃文化产业网为公益性网站,转载此文(如有图片或视频亦包括在内)是出于向网民传递更多信息之目的,并非商业用途。若有来源标注错误或侵犯了您的合法权益,请作者或者媒体机构与本网联系,我们将及时更正、删除!
栏目导航
甘肃文化要闻
文化产业
政策解析
地方动态
文化名人
文化旅游
评论观点
文化活动
影视产业
甘肃文艺界
书画收藏
民俗非遗
文化教育
创意产业
文艺演出
新媒体
西部地理
文明甘肃
乡村振兴
招投标信息
资讯中心
推荐阅读
天水市第一人民医院超声引导下乳房微创旋切系统竞争性谈判采购项
兰州市城关区民政局街道综合养老服务中心运营服务项目竞争性磋商
甘肃英联嘉业物业有限公司阳光怡园小区场地招租服务项目成交公告
酒钢集团宏汇公司制加氢换热器清洗打压试漏服务采购中标候选人公
甘肃省酒泉公路事业发展中心2024年度高速公路养护工程设计招标
宕昌县人民医院AD域及DHCP/DNS 服务器设备采购项目中标公告
临夏州保护刘家峡水源地环境应急工程项目
大包福利等您享受!酒泉市推出冬春季旅游十五条优惠政策
东西协作办教育 千里携手谱新篇——甘肃省三县教育人才“组团式
甘肃省2023年度地质灾害宣传培训项目单一来源公告