首页
文化播报
文化产业
文化旅游
文艺界
更多
文化专栏
新闻排行
滚动新闻
RSS订阅
热门标签
投稿
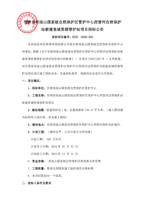
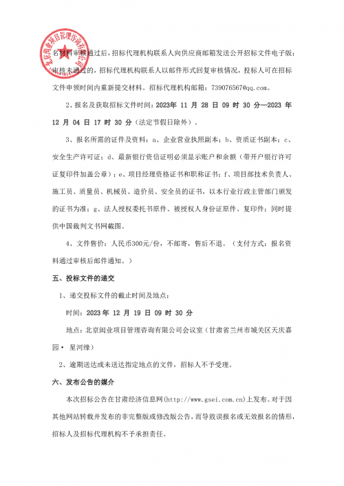
甘肃省祁连山国家级自然保护区管护中心西营河自然保护站新建皇城资源管护站项目招标公告
来源/ 作者/ 时间/2023-11-28 08:54:06
新浪微博
腾讯微博
特别声明:甘肃文化产业网为公益性网站,转载此文(如有图片或视频亦包括在内)是出于向网民传递更多信息之目的,并非商业用途。若有来源标注错误或侵犯了您的合法权益,请作者或者媒体机构与本网联系,我们将及时更正、删除!
栏目导航
甘肃文化要闻
文化产业
政策解析
地方动态
文化名人
文化旅游
评论观点
文化活动
影视产业
甘肃文艺界
书画收藏
民俗非遗
文化教育
创意产业
文艺演出
新媒体
西部地理
文明甘肃
乡村振兴
招投标信息
资讯中心
推荐阅读
甘肃省祁连山国家级自然保护区管护中心西营河自然保护站新建皇城
酒钢集团润源公司铝渣处理分厂2024年生产业务外包采购招标公告
酒钢集团宏联自控公司11月低压成套柜采购招标公告
2023年全国地方戏精粹展演 甘肃两部折子戏作品入选
被誉为新时代“陇剧曙光”《大禹治水》明晚亮相黄河剧院
甘肃组团参加首届链博会
今年前十月全省经济运行情况发布 甘肃省经济运行保持稳中向好良
临泽:通航产业助飞县域经济
全省首个风光电储能电池生产项目在金昌建成投产
【摄影】中药材飘香致富路