首页
文化播报
文化产业
文化旅游
文艺界
更多
文化专栏
新闻排行
滚动新闻
RSS订阅
热门标签
投稿
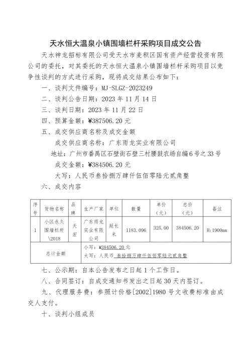
天水恒大温泉小镇围墙栏杆采购项目成交公告
来源/ 作者/ 时间/2023-11-23 17:28:04
新浪微博
腾讯微博
特别声明:甘肃文化产业网为公益性网站,转载此文(如有图片或视频亦包括在内)是出于向网民传递更多信息之目的,并非商业用途。若有来源标注错误或侵犯了您的合法权益,请作者或者媒体机构与本网联系,我们将及时更正、删除!
栏目导航
甘肃文化要闻
文化产业
政策解析
地方动态
文化名人
文化旅游
评论观点
文化活动
影视产业
甘肃文艺界
书画收藏
民俗非遗
文化教育
创意产业
文艺演出
新媒体
西部地理
文明甘肃
乡村振兴
招投标信息
资讯中心
推荐阅读
天水恒大温泉小镇围墙栏杆采购项目成交公告
天水市麦积区伯阳镇曹石村果品交易市场改造项目中标公示
甘肃银行数据中心基础环境软硬件维保服务采购项目(第一部分)成
天水市妇幼保健院绿化养护项目成交公告
河西学院附属张掖人民医院数据存储设备及机房基础设施维保服务采
河西学院附属张掖人民医院数据存储设备及机房基础设施维保服务采
甘南临潭:“爱心妈妈”点亮的“小幸福”
“定西宽粉”年内销售额有望突破30亿元
漳县贵清山康养综合体项目设计招标公告
临夏州盛河城乡投资发展集团有限公司团结路49号州工行家属楼2栋1