首页
文化播报
文化产业
文化旅游
文艺界
更多
文化专栏
新闻排行
滚动新闻
RSS订阅
热门标签
投稿
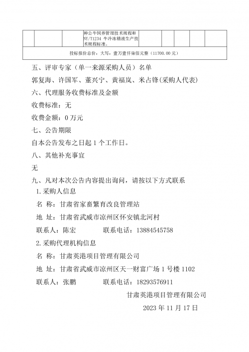
甘肃省家畜繁育改良管理站2023年种牛专用精料饲料采购项目
来源/ 作者/ 时间/2023-11-17 16:42:14
新浪微博
腾讯微博
特别声明:甘肃文化产业网为公益性网站,转载此文(如有图片或视频亦包括在内)是出于向网民传递更多信息之目的,并非商业用途。若有来源标注错误或侵犯了您的合法权益,请作者或者媒体机构与本网联系,我们将及时更正、删除!
栏目导航
甘肃文化要闻
文化产业
政策解析
地方动态
文化名人
文化旅游
评论观点
文化活动
影视产业
甘肃文艺界
书画收藏
民俗非遗
文化教育
创意产业
文艺演出
新媒体
西部地理
文明甘肃
乡村振兴
招投标信息
资讯中心
推荐阅读
甘肃省家畜繁育改良管理站2023年种牛专用精料饲料采购项目
兰州高速公路养护所举办冬季防滑保畅机械设备操作培训班
用心用情做好务工群众的“娘家人” ——康乐县综治中心全面聚焦
【迎老乡·回故乡·建家乡】静宁:“归雁”创业报桑梓 撑起农民
《入画》商业群展正在兰州展出
甘肃烟草工业有限责任公司物料采购(企业品牌形象展示品2项)招
兰州市市政工程服务中心泵站溢流口阀门采购项目公开招标公告
甘肃兰阿煤业有限责任公司2023年第十三批自主招标设备物资采购招
兰州农村产权交易中心有限公司信息化集成建设项目招标公告
临夏州临夏县韩集镇北山二社滑坡治理工程项目用油单一来源公示