首页
文化播报
文化产业
文化旅游
文艺界
更多
文化专栏
新闻排行
滚动新闻
RSS订阅
热门标签
投稿
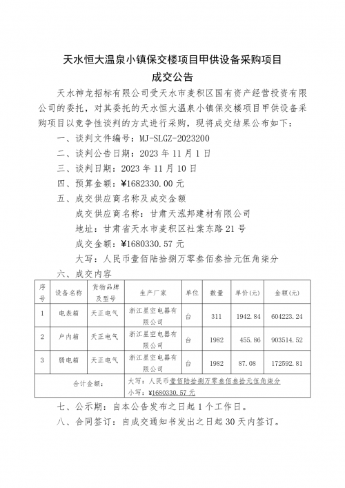
天水恒大温泉小镇保交楼项目甲供设备采购项目成交公告
来源/ 作者/ 时间/2023-11-17 15:57:03
新浪微博
腾讯微博
特别声明:甘肃文化产业网为公益性网站,转载此文(如有图片或视频亦包括在内)是出于向网民传递更多信息之目的,并非商业用途。若有来源标注错误或侵犯了您的合法权益,请作者或者媒体机构与本网联系,我们将及时更正、删除!
栏目导航
甘肃文化要闻
文化产业
政策解析
地方动态
文化名人
文化旅游
评论观点
文化活动
影视产业
甘肃文艺界
书画收藏
民俗非遗
文化教育
创意产业
文艺演出
新媒体
西部地理
文明甘肃
乡村振兴
招投标信息
资讯中心
推荐阅读
天水恒大温泉小镇保交楼项目甲供设备采购项目成交公告
中国邮政集团有限公司天水市分公司2023年天水市分公司长期保险销
西北民族大学在线开放课程建设服务项目成交公告
武山县职业中等专业学校综合布线及女生宿舍楼监控设备采购项目成
【和美乡村看甘肃】秦安县云山镇:产业助力 村级集体经济焕发新
甘肃交通运输系统提出“十个强化” 坚决打赢今冬明春除雪保畅“
兰州市妇幼保健院异地新建项目地暖工程公开招标公告
兰州市妇幼保健院异地新建项目太阳能工程公开招标公告
甘肃医学院智慧医学产教融合教学中心项目全过程跟踪造价审核结算
高台县人民法院罚没资产拍卖