首页
文化播报
文化产业
文化旅游
文艺界
更多
文化专栏
新闻排行
滚动新闻
RSS订阅
热门标签
投稿
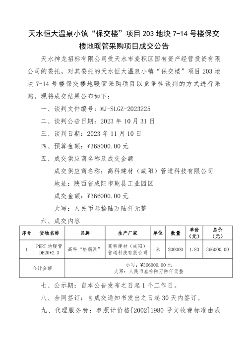
天水恒大温泉小镇“保交楼”项目203地块7-14号楼保交楼地暖管采购项目成交公告
来源/ 作者/ 时间/2023-11-16 15:40:04
新浪微博
腾讯微博
特别声明:甘肃文化产业网为公益性网站,转载此文(如有图片或视频亦包括在内)是出于向网民传递更多信息之目的,并非商业用途。若有来源标注错误或侵犯了您的合法权益,请作者或者媒体机构与本网联系,我们将及时更正、删除!
栏目导航
甘肃文化要闻
文化产业
政策解析
地方动态
文化名人
文化旅游
评论观点
文化活动
影视产业
甘肃文艺界
书画收藏
民俗非遗
文化教育
创意产业
文艺演出
新媒体
西部地理
文明甘肃
乡村振兴
招投标信息
资讯中心
推荐阅读
天水恒大温泉小镇“保交楼”项目203地块7-14号楼保交楼地暖管采
天水恒大温泉小镇防水材料采购项目成交公告
白银市兴电灌区续建配套与现代化灌区改造项目勘察设计及技术服务
甘肃中医药大学国家学生体质健康测试中心建设项目中标公告
甘肃普安制药股份有限公司年产5000万盒(3亿支)宣肺止嗽合剂等
天水恒大温泉小镇保交楼项目一期1#-6#楼甲供材料采购项目成交公
甘肃金创绿丰环境技术有限公司 《化工制药行业高浓度有机废水湿
天水市第一人民医院动态血沉压积测试仪采购项目(南部区域医疗中
天水市第一人民医院增设医院南门门房暖气及洗衣房内蒸汽管道改造
天水市第一人民医院门诊楼1号电梯急修项目、儿童楼5号电梯急修项